汽车排放法规并非只是由一系列各种污染物的最高限量组成,它还包括检测、认定和强制执行的方法。
直至目前各国汽车排放标准仍不统一,满足一种标准的发动机即使非常清洁,也可能满足不了另一种标准。这是因为每种标准都有其各自的检测方法,发动机就是从满足这些标准出发来进行设计的。
美国具有两个不同的法规:一个是加州排放法规,一个是联邦EPA排放法规。加州是世界上排放控制最为严格的地区,比联邦法规约提前2~3年。其发展主要历程为:

01.API 汽机油标准与排放的关系
美国,汽油机油从1981年至1991年10年间从SF升级到SG,发动机功率提高、体积变小、热负荷增大,进而提高机油的抗氧性、清净分散性,换油周期延长,减少了废油污染。
1990年美国通过了空气清洁法案(CAA),要求1991~1994年排放要比1981年降低40%,为满足这一要求,汽车制造商采取了一系列行之有效的排放控制措施,如三元催化转换器的催化剂贵金属量增加,长寿命火花塞和空燃比控制等。
①1992年,为了避免贵金属催化剂的中毒,开始控制机油的磷含量,于是出现SH/GF-1汽油机油,磷含量≤0.12%;
②1993年美国的排放标准进一步严格,要将三元催化转换器的保证里程从12.8×104km提高到16×104km,随之降低磷含量,SJ/GF-2汽油机油规格产生,磷含量≤0.1%。
③2000年为了进一步降低排放,汽车工业要求进一步降低磷含量,但由于相关的试验标准尚未制定,因此SL/CG-3规格磷含量仍在0.1%的水平;
④为了满足2004年新的排放标准,因而出现了SM/GF-4规格,要求三元转换器的催化剂贵金属量更多,汽油机油中的磷含量和硫含量同时受到限制,磷含量≤0.05%及硫含量≤0.5%。


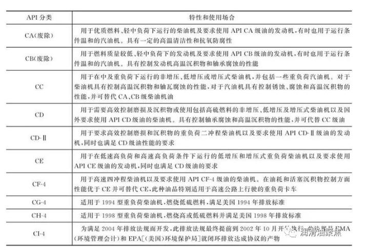
02.API柴机油标准与排放关系
随着柴油机油发动机功率的提高,柴油机油从CC、CD升级到CE,其高温清净性和抗氧性都有很大提高,还要求改善缸套及降低油耗,特别是颗粒物(PM)和NOx的排放要求。为适应法规,同时提高柴油机运行的经济性,柴油机做了相当大的改动,如采用直喷技术、电控空燃比、减少喷油提前角、延迟喷油来降低NOx的排放,改善活塞环由矩形变为梯形,将环槽位置提高,消除燃烧死区,降低尾气中颗粒含量。
①大功率柴油机使用CE过程中,出现了油粘环现象,汽车工业要求润滑油进一步提高控制高温沉积物的性能,为满足1991年排放法规,于1990年发展了CF-4;
②1993年美国环保局(EPA)规定将柴油机排放尾气中的颗粒含量降低到不大于0.136g/kW·h,为达到该标准,要求使用含硫量不大于0.05%的柴油,以降低硫酸盐颗粒的含量。与此同时,所使用的柴油机的喷油压力增大,排气质量得到改善,但是由于燃油喷入量加大和热负荷增强,CF-4在使用中出现了较明显的黏度增长、滤网堵塞和磨损等问题,因此要求进一步控制因氧化和烟灰造成的黏度增长以及部件磨损方面的问题,提高活塞清净性,为满足1994年的排放法规要求,发展了CG-4规格,进一步延迟点火以降低NOx的排放;
③为满足1998年排放标准要求,发展了CH-4规格;
④2000年美国执行新的排放法规,要求NOx的排放指标再降低50%,但仅依靠延迟喷射的方式是很难达到排放标准的,因此新设计的柴油机采用废气再循环技术(EGR),要求机油耐热、抗氧化及控制酸腐蚀能力增强,发展了CI-4规格。CI-4规格满足2002年的排放要求。
美国分别于2004和2007年作了两次调整,其排放限制更趋于严格,2011~2013年美国联邦重型柴油汽车PM限制将加严为0.01~0.02g/ps·h,NOx限制将加严为0.3g/ps·h。对于重型公路车辆及其发动机,美国联邦目前实施的排放要求是2007及以后车型年阶段的要求。

03.欧洲排放法规与车用润滑油的发展
欧洲的排放法规最早是在20世纪60年代由欧洲经济委员会(ECE)提出,并于1970年开始以ECE15.00法规控制轻型汽油车的排气污染物和曲轴箱污染物,每4~5年修订一次。
ECE法规包括三类内容:第Ⅰ类限制发动机漏气量及蒸发量占燃气消耗量的百分数;第Ⅱ类怠速CO浓度限制,第Ⅲ类为CO、HC的排放限制。直至1984年,相继出台了ECE15.01、ECE15.02、ECE15.03、ECE15.04排放标准,原规定值和01号仅控制CO和HC,02号开始对NOx限制。1982年实施04号限制,规定所有投产的新型车应达标,04号对HC和NOx的限制改为合并计量,欧经委决定从1986年起采用无铅汽油。相对于美国和日本的汽车排放标准来说,测试要求比较宽泛,因此,欧洲标准也是发展中国家大都沿用的汽车尾气排放标准。

欧盟汽车排放标准的计量是以汽车发动机单位行驶距离的排污量(g/km)计算;同时,欧盟排放标准按汽车总重量分为两类:不超过3.5t的轻型车和大于3.5t的重型车。轻型车不管是汽油车或柴油车,整车均在底盘测功机上进行试验。重型车由于车重,则用所装发动机在动机台架上进行试验。
欧盟自1988年以88/77/E1~C指令控制总重3.5t以上柴油车排气污染物,分阶段实施欧Ⅰ和欧Ⅱ标准,2000年开始分阶段实施欧Ⅲ和欧Ⅳ标准,2009年实施最新的欧Ⅴ标准。欧Ⅴ指标的目标是使柴油车PM排放量比欧Ⅳ指令减少80%,NOx减少20%;汽油车NOx和HC排放量各减少25%。
欧洲汽车工业十分注意节能,把汽车的燃料经济性放在首位,同时兼顾动力性和排放性能。这是由于欧洲受资源的制约,促使欧洲汽车向节能化和小型化方向发展。为了节能,欧洲汽车压缩比一般都提高到9.5~10以上,柴油车的比例很大。此外,欧洲车小、汽缸排量小,输出功率大,同时汽油车底壳加入润滑油量也少;欧洲车在高速公路上行驶速度的允许极限值比美国高,可以在200km/h以上;欧洲车要求润滑油换油周期长,一般要求小轿车达到15000km,大卡车在无苛刻条件下达到45000km。因此欧洲车用润滑油质量要求相对比较苛刻。
04.日本排放法规与车用润滑油的发展
①日本于1966年对新车规定CO浓度在3%以下,这是世界上第一个全国性排放法规,采用4工况控制CO。
②对HC的控制,1970年规定安装曲轴箱通风装置;
③1973年按排放率(g/km)限制CO、HC及NOx的排放;
④1975年使用11工况法。
日本排放法规规定了两个数值,即平均值和最高值,任何单车或发动机的排放量不能超过最高值。在规定期间,工厂按一定比例抽检某一型号车或发动机,所测得排放量的平均值不能超过限值规定的平均值。对于年销量不足2000辆的汽车,则以最高值作为限值。日本在20世纪90年代,对中、重型车采用6工况法,从1994年开始采用13工况法,并于2003年和2005年分别对限值进行了调整。

为降低各类新车排放的NOx和PM,日本国土交通省于2008年3月25日加强了尾气排放规定,制定了全球最为严格的规定—《后期长期规定》,新规定于2009年10月实行,在柴油车方面,规定将NOx降低40%~65%,PM降低53%~64%;在汽油车方面,对于可能排放PM的,带NOx吸附还原催化剂的直喷发动机汽车,将实施与柴油车同等水平的PM规定。
05.我国汽车污染物排放标准
与国外先进国家相比,我国汽车尾气排放法规起步较晚,水平较低,我国的排放法规采用欧洲体系,2004年月执行欧Ⅱ,2007年1月执行欧Ⅲ,2010年1月执行欧Ⅳ,2012年1月执行欧Ⅴ。

从历次排放升级的过程来看,润滑油市场产品结构调整和汽车排放升级之间,存在着必然联系。
(1)国Ⅲ排放实施对润滑油影响:降低的硫、磷含量、保证汽车尾气三元催化转换器的正常使用。
EGR技术的应用,相应增加了发动机润滑油的积炭和油泥污染,因此必须加强对积炭和油泥的分散能力。
(2)国Ⅳ排放实施对润滑油的影响:要求发动机油配方在保护发动机的同时对后处理系统不产生影响。由于发动机燃烧存在一个NOx/PM(颗粒物)折中线,即通过机内净化技术不能实现NOx、PM同时降低。要满足国Ⅳ排放,国内采用两条途径:①EGR+颗粒捕捉/氧化方案,即以EGR为基础,在后处理部分对微粒进行催化氧化或催化捕捉,同时通过催化器进一步降低NOx,该途径对硫、磷、灰分敏感;②SCR技术,即通过调喷油和燃烧,尽量在机内控制微粒的产生,在后处理过程中,采用尿素水溶液对NOx进行选择性还原的SCR技术,由于SCR需要更高的燃烧温度,所以对氧化安定性敏感。总体来说,就是通过EGR、SCR控制NOx;通过氧化、捕捉、选择性还原等手段控制PM、HC、CO和烟度。
采用EGR+颗粒捕捉/氧化的发动机,需要发动机油强化清净、分散、抗磨能力,同时限制硫酸盐灰分和硫、磷元素含量。采用SCR技术的发动机,则应更加注意抗氧化性能的提高,对灰分、硫、磷的要求可适当放宽。
