摘要:近日,工业和信息化部网站公开征求对《重点新材料首批次应用示范指导目录(2024年版)》(征求意见稿)的意见。
号外!加阿元微信“rhyayuan”,受邀加入润滑油聚焦油粉群,及时了解行业最新资讯~

近日,工业和信息化部网站公开征求对《重点新材料首批次应用示范指导目录(2024年版)》(征求意见稿)的意见。征求意见截止日期为11月24日。
根据征求意见稿,先进化工材料包括特种橡胶及其他高分子材料、工程塑料、膜材料以及其他先进化工材料,共计52种产品。相比2021年版,产品种类减少17种。
新版与2021年相比,品种和性能要求都有很大的变化。
新增:特种氢化丁腈橡、铁系梳枝丁戊橡胶、全氟醚橡胶、电磁屏蔽弹性体、聚脲弹性体。
删除:生物基杜仲胶、蓖麻油基环氧树脂、生物基聚酰胺树脂、有机硅无溶剂浸渍树脂、聚乳酸、非金属内胆纤维储运瓶用聚氨酯树脂、生物基可降解聚酯橡胶、生物基可降解聚酯橡胶。
新增:耐高温尼龙(PPA)材料、尼龙及复合材料、长碳链尼龙(LCPA)材料、有机硅无溶剂浸渍树脂。
删除:EPS 蜗轮用尼龙材料、聚芳醚砜(PSF)、QFS-15 耐候聚氨酯磁漆。
新增:银反射膜、通用型半高感LDI光致抗蚀干膜、防爆阀用防水透气膜、环氧导电胶膜。
删除:VOCs 回收膜、高性能水汽阻隔膜、双极膜电渗析膜、高性能 AGM
隔膜、燃料电池全氟质子膜、全氟离子膜交换膜、液晶聚合物(LCP)薄膜、纳米级铌(钽)酸锂薄膜、TFT-LCD 用偏光片 PVA 的保护膜。
此外,锅炉加热炉无机复合结晶膜由其他先进化工材料调整至膜材料类别。
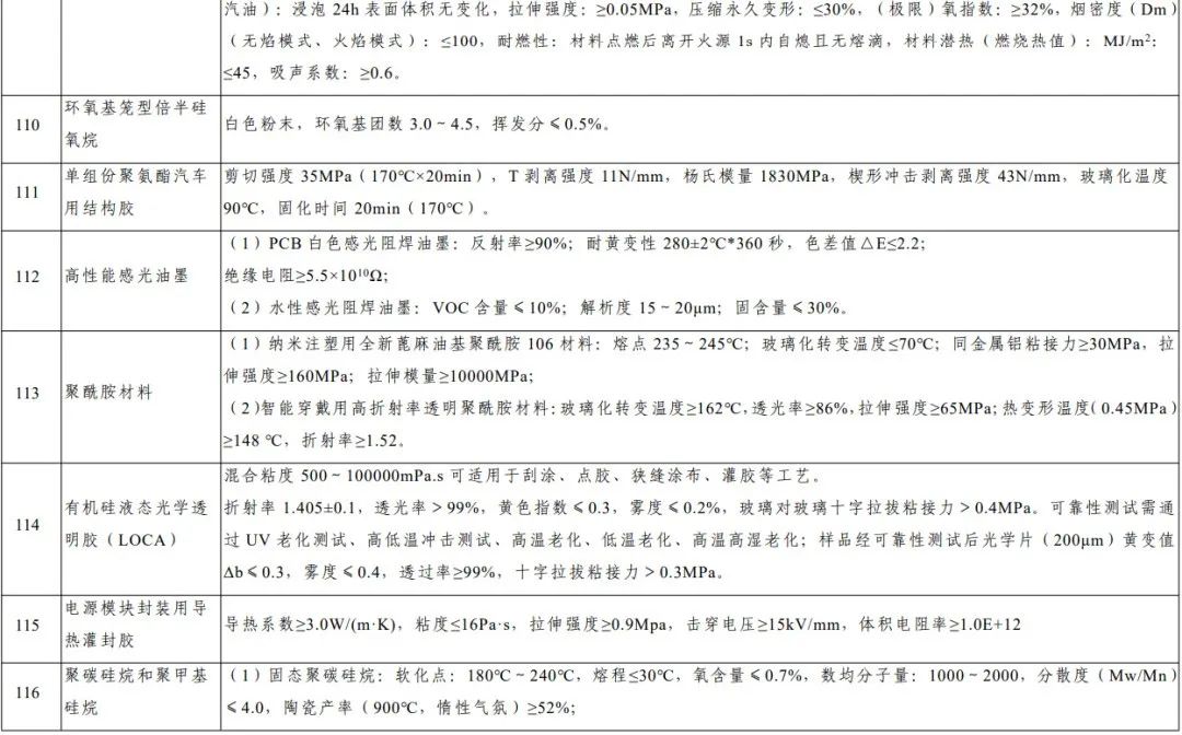
新增:高耐磨UV 哑光涂料、QFS-15 耐候聚氨酯磁漆、高性能感光油墨、聚酰胺材料、有机硅液态光学透明胶(LOCA)、电源模块封装用导热灌封胶、聚碳硅烷和聚甲基硅烷、极低损耗α-烯烃碳氢低聚物树脂、纳米陶瓷隔热涂层材料、全氟聚醚羧酸铵表面活性剂、茂金属聚α烯烃(mPAO)、化学中间体、粉末涂料及树脂、Y型全氟聚醚油。
删除:耐高温尼龙(PPA) 材料、尼龙及复合材料、Ⅲ+基础油、聚丁烯-1(PB)、高频高速覆铜板用功能化低分子聚苯醚、重金属脱除用高分子复合凝胶吸附剂、高分子永久型抗静电剂、三醋酸纤维素(TCA)膜、长碳链尼龙(LCPA)材料。
先进化工材料名单










新版《目录》征求意见稿包括先进基础材料、关键战略材料、前沿新材料等三大类共296种产品,比2021版减少了8种。
联系我们
上海国展展览中心有限公司
邮箱:chenfurong@shanghai-intex.com
电话:021-62951239
邮箱:caolina@shanghai-intex.com
电话:021-62952132
更多往届精彩内容可登录展会官网
文章来源:网络
本平台致力于行业分享交流,文章不代表平台观点。文字、图片等版权归原作者所有,如不慎侵权,请致电联系删除。

