号外!加阿元微信“rhyayuan”,受邀加入润滑油聚焦油粉群,及时了解行业最新资讯~


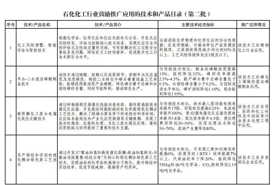
8月7日,工业和信息化部网站正式公布了第二批石化化工行业鼓励推广应用的技术和产品目录。
据悉,为推动石化化工行业高端化、智能化、绿色化发展,经地方及相关单位推荐、专家评审和对外公示,共有28项技术和产品进入目录,为推动石化化工产业转型升级提供技术支撑。
28项技术和产品
- 化工风险预警、智能评估与管控技术,
- 半水-二水湿法磷酸制备技术,
- 难降解化工废水电催化氧化关键技术,
- 多产烯烃和芳烃的炼化耦合绿色新工艺技术,
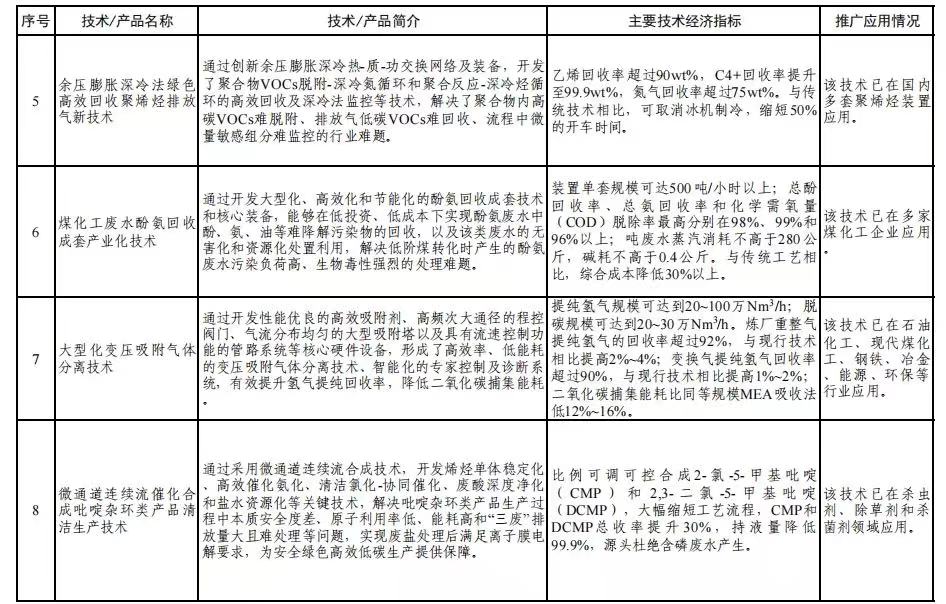
- 余压膨胀深冷法绿色高效回收聚烯烃排放气新技术,
- 煤化工废水酚氨回收成套产业化技术,
- 大型化变压吸附气体分离技术,
- 微通道连续流催化合成吡啶杂环类产品清洁生产技术,
- 重油高效催化裂解成套技术(RTC),
- 富甲烷气绿色高效转化制合成气成套技术,
- 炼厂干气回收利用成套技术,
- 基于磷水共脱的磷石膏晶型重构及多元化加工关键技术,
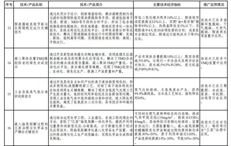
- 胺液脱硫系统节能与长周期稳定运行关键技术,
- 高二聚体含量TMQ橡胶防老剂绿色合成技术,
- 工业含氨尾气氨分离回收新技术,
- 嵌入临氧裂解过程的三废治理与化学品生产耦合关键技术,
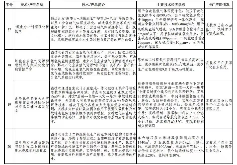
- “超重力+”过程强化新技术,
- 炼化企业氢气资源梯级利用与集成优化智能管控平台,
- 危险化学品重大火灾爆炸事故链风险防控与应急关键技术及装备,
- 基于均相电渗析器的典型过程工业酸碱盐废水资源化利用技术,
- 氯碱工业用全氟离子交换膜,
- 电子级磷酸,
- 气体净化膜材料,
- 液相混炼合成橡胶新材料,
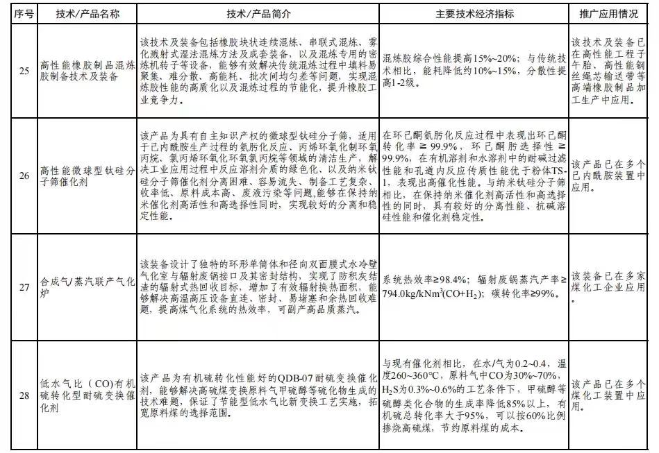
- 高性能橡胶制品混炼胶制备技术及装备,
- 高性能微球型钛硅分子筛催化剂,
- 合成气/蒸汽联产气化炉,
- 低水气比(CO)有机硫转化型耐硫变换催化剂。
2021年8月份,工业和信息化部网站公布了第一批石化化工行业鼓励推广应用的技术和产品目录,共有32项入选。







中国国际金属加工液及表面清洗技术
产业大会CIMSS
火 热 报 名 中!
11月 | 江苏扬州
3 天 | 热点议题
4 大 | 主题会场
20+ | 精彩发言
600+| 参会代表
扫码获取更多参会福利!


上海国展展览中心有限公司
邮箱:chenfurong@shanghai-intex.com
电话:021-62951239
邮箱:caolina@shanghai-intex.com
电话:021-62952132
更多往届精彩内容可登录展会官网
https://www.interlubric.com
文章来源:化工707
本平台致力于行业分享交流,文章不代表平台观点。
文字、图片等版权归原作者所有,如不慎侵权,请致电联系删除。
