摘要:利宏科技:专注全合成润滑基础油、合成酯及反式嵌段聚醚等产品的研发生产,诚邀您参观2024上海国际润滑油展!
号外!加阿元微信“rhyayuan”,受邀加入润滑油聚焦油粉群,及时了解行业最新资讯~
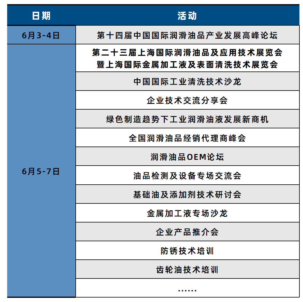
Inter Lubric China “第二十三届上海国际润滑油品及应用技术展览会”、MWF & SC “上海国际金属加工液及表面清洗技术展览会”
2024年6月5-7日
将在上海新国际博览中心E7馆隆重开幕!
同期6月3-4日将举办
第十四届中国国际润滑油品产业发展高峰论坛
江苏利宏科技发展有限公司
将出席2024上海国际润滑油展
展示企业形象及优质产品
诚挚邀请行业同仁
莅临上海新国际博览中心E7馆参观交流!

江苏利宏科技发展有限公司
展位号:E7G03
公司介绍

利宏科技参加2023年上海国际润滑油展
产品介绍

用途:可用于冷冻机油,空压机油,链条油,合成齿轮油等产品的生产。
特点:
1. 出众的低温流动性,最低可达-50℃;
2. 高粘度指数;
3. 更快的散热速度,可降低操作温度;
4. 溶解能力,清洁阀门,清洁孔;
5. 具有更清洁无油泥生成的油路系统,保证压缩机运行更安全、更加环保;
6. 超长的使用寿命,可以延长润滑油的换油周期,8000小时以上;
7. 与二氧化碳,氮气,天然气等的溶解度非常低。
2、淬火介质

用途:应用于锻钢、铸铁、铸刚、铜浸镀及铝合金铸件等的热处理;
特点:
2. 高粘度淬火介质,通过调节PAG淬火浓度,获得油和水之间不同的冷却能力,减少工件变形量和开裂;
3. 极佳的清净性和良好的稳定性,适应不同工况要求。
3、水乙二醇抗燃液压液增稠剂

1. 抗剪切性:极佳的润滑性提供良好油膜强度,耐剪切性优异;
2. 高粘度指数:提供良好的粘温性能;
3. 高澄清液体:提供优良透明度的配制品保证系统效力;
4. 高润滑性:满足中低压系统的普遍需要;
5. 稳定的粘度和浊点:提高生产配制的便捷,控制泡沫性;
6. 水剂稀释液:TANK 运输,方便配制。
4、金属加工液系列产品

反式嵌段聚醚RPE系列及消泡剂
特点:
1. RPE系列可用在乳业、酿酒业和软饮料行业的清洗剂,从机器的金属部分清除铁屑和薄片的清洗剂及其他工业清洗剂中;也可在碟机清洗剂和漂清助剂中用作低泡表面活性剂和消泡剂,RPE系列与来自我们的LF系列的低泡型表面活性剂并用通常会得到协同作用。
2. RPE系列可在合成的金属加工液、脱模剂和合成的纺丝涂层中用作润滑剂。特别是在稍高温度时它们是有效的润滑剂而且它们易于洗去,而且 RPE 系列在高温时不会产生焦油状残渣。
3. 在电子工业中,有在印刷电路板中的应用适合于RPE系列。
GPE聚醚型消泡剂
属于嵌段型聚醚类物质。本品品质高、无毒性,极低的皮肤刺激性;对菌种毫无毒性;可完全生物降解;高效的泡沫控制能力;极高的化学与热稳定性;能在宽广的PH范围内控制泡沫;极易从产品除去且无任何残留;该产品已通过OU及HALAL认证。
有机硅消泡剂(聚二甲基硅氧烷乳液)
是一种常见的,消泡效果显著的产品。具有应用范围广泛、高性价比等特点。该款产品被列为省高新技术产品,其克服了传统有机硅消泡剂耐高温性差、抑泡时间短等缺点,与聚醚消泡剂配合使用,可减少聚醚消泡剂40%-50%的使用量。该系列产品均通过OU及MUI认证
5、司盘&吐温系列产品

司盘系列产品作为乳化剂广泛用在食品、化妆品、医药等其它行业。作为食品添加剂广泛用于蛋糕油、面包改良剂和各种饮料汇总,起乳化、稳定等作用;作为化妆品添加剂可以稳定地乳化各种油脂,如:白矿油、硅油、动物油、合成油等,S40、S60、S65用在膏体产品中有乳化、增稠作用,S80、S85用在膏体中除了乳化作用外还可以提高乳液光泽;在药辅中作为乳化剂、助悬剂、分散剂、润湿剂等;司盘还用于其它工业:如纺织助剂(油剂、柔软剂)、金属加工助剂 (防锈剂、切削液)。
吐温系列产品作为乳化剂广泛用于食品、化妆品、医药等其它行业。与司盘配合使用可以调配适合各种乳液所需乳化剂。作为食品添加剂:广泛用于蛋糕油、面包改良剂和各种饮料中,起乳化、稳定、起泡等作用;作为化妆品添加剂:可以稳定地乳化各种油脂,高HLB值吐温还用作香精增溶剂、温和洗涤剂,低HLB值吐温对矿物油有特殊乳化性;吐温在医药辅料作为增溶、乳化、润湿剂; 还用于其它工业,如:纺织助剂(油剂、柔软剂)涂料助剂。
江苏利宏科技发展有限公司
公司地址
江苏省南京市江宁区南京南站徽商大厦
工厂地址
江苏省淮安市盐化新材料产业园区张朱路6号
2024上海国际润滑油展
六展联动 隆重举办


*以上活动日程以最终现场发布为准
观众免费参观预登记通道全面开启!
前1000名观众将有额外好礼相送

联系我们
上海国展展览中心有限公司
邮箱:caolina@shanghai-intex.com
电话:021-62952132
邮箱:maomanqi@shanghai-intex.com
电话:021-62955362
更多往届精彩内容可登录展会官网
文章来源:利宏科技、阿元
本平台致力于行业分享交流,文章不代表平台观点。文字、图片等版权归原作者所有,如不慎侵权,请致电联系删除。







